GoFresh
Background
Gojek is more than just an app, itβs a thriving ecosystem.
βGojek is dedicated to creating and scaling positive socio-economic impact across our ecosystem of users, driver-partners, business and MSME partners, as well as service providers.β
In line with this mission, we continually seek to identify real challenges within our ecosystem and develop sustainable solutions to address them. GoFresh, our B2B procurement and supply service designed to support our merchant partners.
The findings
Merchant partners are among the primary stakeholders in our ecosystem, of which our 400,000+ food merchants (at that time) form a significant chunk. In our interactions with these merchant partners, and through independent research, we came up with some interesting findings:
SMB and micro-merchants were spending anywhere between 40β50% of their revenue in the procurement of ingredients
They had to spend cash for their purchases, thus leaving limited working capital for them to manage their operations
As they procured items in small quantities, they usually bought goods at retail prices. This meant they were not in a position to enjoy discounts associated with bulk purchases
They mostly procured from traditional markets called pasars
They had to spend 1β2 hours daily to visit the wet market or a wholesaler to procure goods
The quality of products in the market was not standardized
There was a reliability issue as at times the products might not be available
There were clearly some problem statements here that we could address, and we had a broad idea of how to solve for them.
Business goals
Act as an intermediary for merchants and connect them with principal suppliers. This would result in them getting better quality products at better prices, with more reliable order fulfilment
Deliver to merchantβs doorstep and provide them with the convenience that traditional markets cannot offer
Provide them with terms of payment/financing for the orders they place with us in the form of micro loans or EMI payments
My role
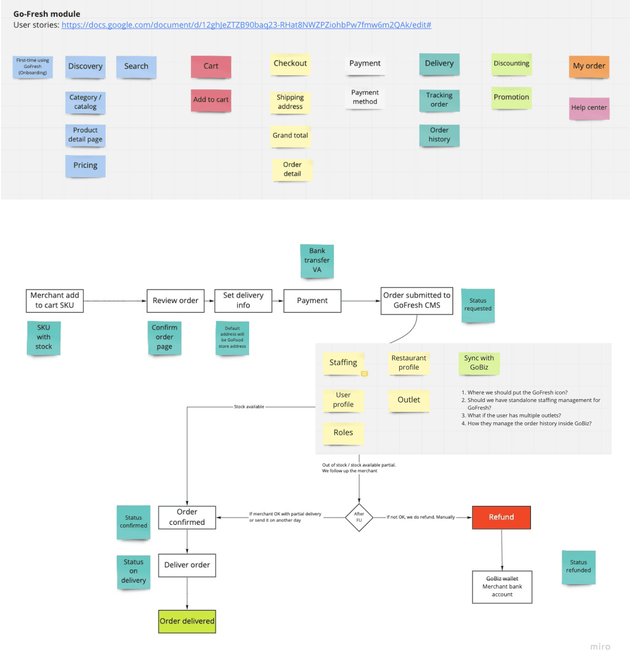
I was hired to design and build a mobile app that transformed the existing manual purchasing flow into a self-service experience for partners. By enabling partners to place orders directly through the merchant platform, we reduced operational bottlenecks, improved order accuracy, and helped the business scale its purchasing process more efficiently.
The process
It's basically a straightforward e-commerce channel for B2B users nothing fancy or overly technical. I was surprised by our actual users during testing; they turned out to be not very tech-savvy, and most of them use Android.
I kicked things off with a quick brainstorm to explore ideas, then validated the concept with real users. From there, I mapped out the happy flow, dumped everything that might be needed for the MVP, built a prototype, and ran a few user testing sessions to see how it held up.

βΉοΈ
If youβre starting from a blank page, just start by writing, no need for fancy wireframes, sketches, or anything else. Write it down, I use JTBD to structure my initial thinking.
π
We did real merchant visits, we conducted visits with real merchants to understand their workflows and pain points.
The designs
Our plan followed a two-pronged approach:
1. Internal System Development
We started with the standard product development flow for our internal platform:
Gather requirements from internal teams
Wireframe user flows and validate with users
Build the backend platform
Design and implement the user interface
2. Mobile App
At the same time, we began preparing for our next milestone β the mobile app:
Conducted research with merchants to identify pain points, expectations, and behaviors
Built prototypes and ran usability tests to validate our hypotheses
Design β Build β Test β Deploy β Repeat
The results
In the course of 2 months, we were able to move all of the internal teams from the existing open-source solution to the new applicatio no delays, no downtimes. Hundreds of orders per week among merchants who have joined the platform









